Contacts
Projects
Thank you for viewing
Reach out via email: halowa.design@gmail.com
Culinary web-service
Website
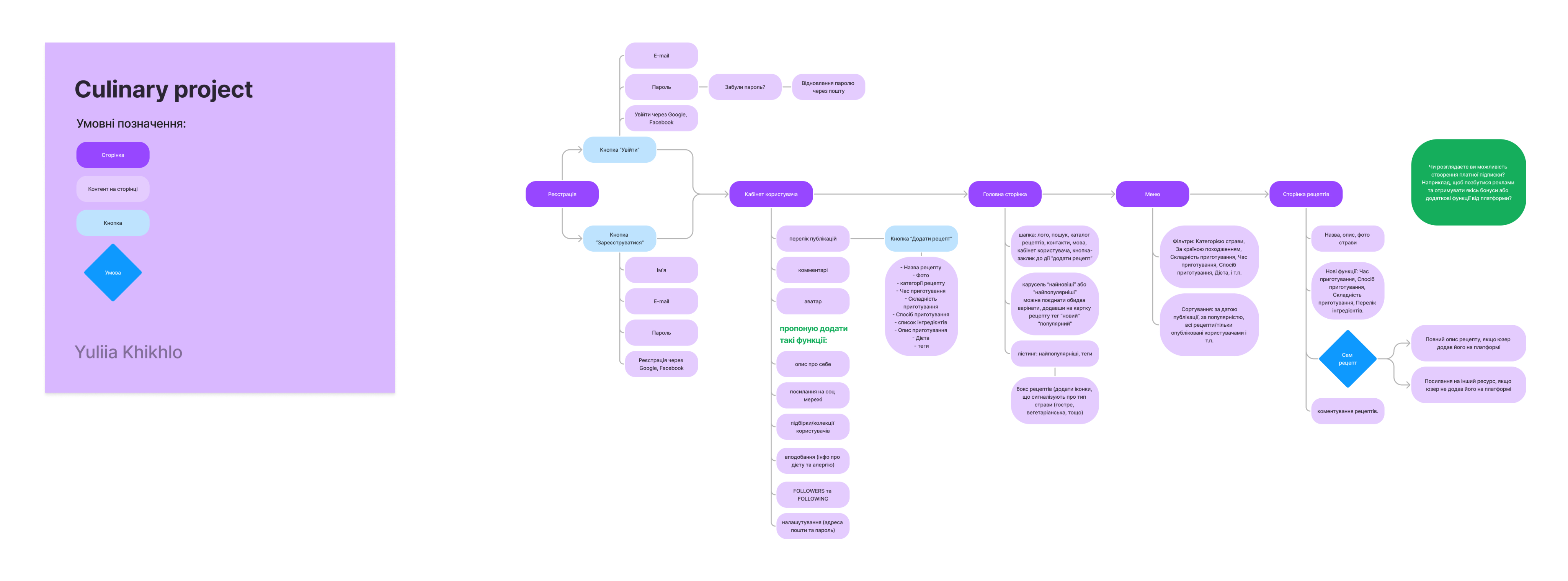
Information Architecture/User Flow
Main Page
Other Screens
Adaptive Design
To view this website, enable JavaScript in your browser settings and reload the page.